2025年度版 官庁ガイド 九州版
●全体版(PDF形式:15.6 MB)
【官庁ガイドのみかた】
九州管内の官庁の紹介 技術系職員からのメッセージ 試験・採用情報
九州管内の官庁の紹介
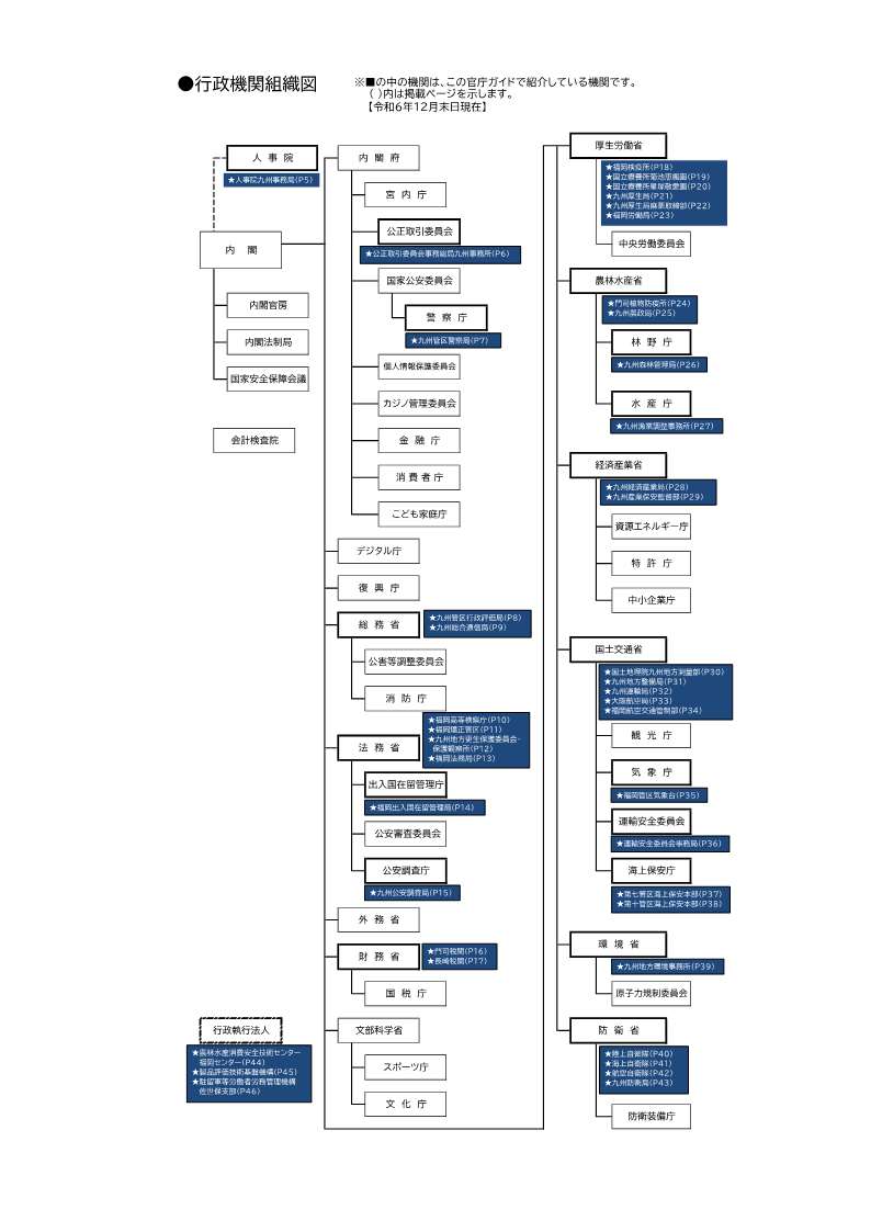
行政機関組織図
【人事院】
人事院九州事務局
【公正取引委員会】
公正取引委員会事務総局九州事務所
【警察庁】
九州管区警察局
【総務省】
九州管区行政評価局
九州総合通信局
【法務省】
福岡高等検察庁
福岡矯正管区
九州地方更生保護委員会・保護観察所
福岡法務局
【出入国在留管理庁】
福岡出入国在留管理局
【公安調査庁】
九州公安調査局
【財務省】
門司税関
長崎税関
【厚生労働省】
福岡検疫所
国立療養所菊池恵楓園
国立療養所星塚敬愛園
九州厚生局
九州厚生局麻薬取締部
福岡労働局(九州ブロック労働局)
【農林水産省】
門司植物防疫所
九州農政局
【林野庁】
九州森林管理局
【水産庁】
九州漁業調整事務所
【経済産業省】
九州経済産業局
九州産業保安監督部
【国土交通省】
国土地理院九州地方測量部
九州地方整備局
九州運輸局
大阪航空局
福岡航空交通管制部
【気象庁】
福岡管区気象台
【運輸安全委員会】
運輸安全委員会事務局
【海上保安庁】
第七管区海上保安本部
第十管区海上保安本部
【環境省】
九州地方環境事務所
【防衛省】
陸上自衛隊
海上自衛隊
航空自衛隊
九州防衛局
【独立行政法人】
独立行政法人 農林水産消費安全技術センター
独立行政法人 製品評価技術基盤機構
独立行政法人 駐留軍等労働者労務管理機構
(参考)2024年度一般職試験の採用・内定状況
【大卒者】
採用・内定状況一覧【一般職試験(大卒程度試験)】
【高卒者】
採用・内定状況一覧【一般職試験(高卒者試験)】
(参考)九州地区主要官庁の連絡先等
九州地区主要官庁一覧
技術系職員からのメッセージ
デジタル・電気・電子機械
土木
建築
物理
化学
農学
農業農村工学
林学
試験・採用情報
【受験申込み・勤務条件について】受験申込みから採用まで
受験申込みから採用まで(詳細版)
勤務条件の概要
【昨年度試験の申込者・合格者数】
2024年度試験実施状況
【試験日程など】
院卒者試験・大卒程度試験概要
高卒程度試験概要


