勤務条件や勤務環境等について悩みや不満等を抱える職員から相談が寄せられた場合、あらかじめ人事院から指名を受けた職員相談員が対応することとなる。相談は、匿名によることも可能であり、その方法も電話・メール・文書・面談のいずれか相談者本人の都合の良い方法により行うことが可能となっており、人事院の公平審査局職員相談課のほか9の地方事務局(所)において受け付けている。
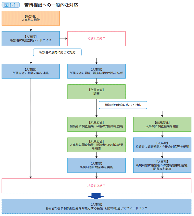
相談者からの相談内容は、任用・給与・勤務時間等の多岐にわたる諸制度に関する疑問のほか、職場での人間関係についての悩みを打ち明けるものや、現に深刻なハラスメントを受けているため具体的な対応を求めるものなど、多岐にわたっている。また、相談者のスタンスとしても、匿名による相談のほか、実名で所属府省も明らかにした上での相談であるがその内容を所属府省に連絡する場合には匿名化してもらいたいという相談や、所属府省に具体的な対応を求めたいので実名を明かして構わないという相談など、様々である。こうした多様化する相談について、人事院は、相談者の意向を酌み取り、これを踏まえた対応を行っている。例えば、制度上の疑問に関する相談については、内容が複雑であることも少なくなく、そうした場合には、職員相談員が相談者とのやり取りの中で相談内容を整理の上、関係する制度担当課を特定して照会し、その回答を踏まえて相談者に説明をしたり、アドバイスを行ったりしている。また、相談内容によっては、相談者の了解の下に、相談者の所属府省に相談内容を連絡するほか、事実関係等についての調査及び必要な対応を依頼し、その結果を報告するよう求めることもある。相談者に対しては、相談者本人の意向を踏まえ、所属府省又は人事院から、調査結果やそれを踏まえた今後の対応等について説明を行い、所属府省から相談者に説明がなされた場合には、その結果について人事院は報告を受けることとしている。
このように、相談内容が複雑・多様化し、また、第2節で述べるとおり、年間1,000件を超える職員からの相談に対して、人事院においては、相談者本人の意向を踏まえ、相談内容等の秘密保持を徹底し、相談したことにより不利益な取扱いを受けることのないよう留意しつつ、きめ細かい対応を行っている。
個々の苦情相談への対応に当たっては、相談者である職員が将来に向けてその職場において安心して職務に専念できるようにするため、職場においてフォローアップを行うことが重要であり、各府省の協力が不可欠であるといえる。人事院は、相談者から寄せられた相談の対応を通じて蓄積された事例・ノウハウについては、各府省の苦情相談担当者を対象とする会議等の場を通じて情報提供したり、苦情相談の対応方法等に関する研修を実施したりするなど、各府省における人事管理にいかしていくことができるように積極的に取り組んでいる[図1-1参照]。
