各府省の行政運営の中核を担うことが期待される職員等を対象とする行政研修は、高い倫理感に基づいた国民全体の奉仕者としての使命感の向上、広い視野や柔軟な発想など国民の視点に立つために求められる資質・能力の向上及び国家公務員として協力して施策を行うための相互の信頼関係の醸成を基本的な目的としている。
行政研修は、役職段階ごとに、採用時の合同初任研修、初任行政研修を始め、3年目フォローアップ研修、本府省の係長級、課長補佐級、課長級の職員に対する研修、さらには課長級以上の職員を対象とした行政フォーラム等からなり、①国民全体の奉仕者としての使命と職責について考える、②公共政策の在り方を多角的に検証し考える、③公正な公務運営について学ぶ、の3点をカリキュラムの柱としている。また、研修参加者が、互いに啓発しながら相互の理解・信頼を深めることができるよう、多くの行政研修で合宿研修を設定し、意見交換を行う機会の提供に努めている。
課長級及び課長補佐級の研修では、様々な分野の者との交流を通じ幅広い視野を身に付け相互の理解を促進する観点から、民間企業、外国政府等からも研修員の参加を得ている。
平成29年度における行政研修の実施状況は、表2-1のとおりであり、全体で41コースを実施した。

表2-1 平成29年度行政研修実施状況のCSVファイルはこちら
(1)国家公務員合同初任研修
各府省において、主に政策の企画立案等の業務に従事することが想定される新規採用職員を対象に、3日間の合同研修を実施している。
平成29年度は、公務員の在り方等に関する有識者の講演のほか、公務員の服務・倫理や人事評価制度に関する講義・演習、各府省の人事担当課長及び課長補佐等を迎えての班別演習を中心として実施した(4月に内閣官房内閣人事局と共催で実施)。
(2)初任行政研修
(1)の合同初任研修対象者のうち、本府省において主に政策の企画立案等の業務に従事することが想定される者を対象として、5コースで各5週間の研修を実施した。
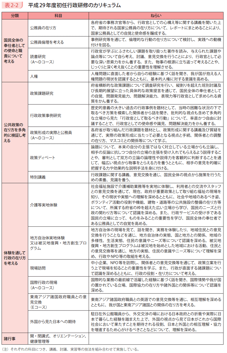
同研修は、国家公務員としての一体感を醸成するとともに、全体の奉仕者としての素養を身に付けさせ、国民の視点に立って行政を遂行する姿勢を学ばせることをねらいとしている。具体的には、行政課題や行政事例を題材に班ごとに調査研究、議論や具体的な政策提言の作成を行い、公共政策の在り方を多角的に検証・考察するカリキュラムや、「介護等実地体験」、「地方自治体実地体験」、「被災地復興・地方創生プログラム」、「現場訪問」等の体験を通じて公共政策の在り方や公正な公務運営を考えるカリキュラムを実施した。また、現職の事務次官等による公務員としての心構えについての講話を引き続き行った。
平成29年度は、第1部で述べたとおり、被災地復興・地方創生プログラムの派遣先の拡大を行ったほか、東南アジア諸国政府職員との英語での意見交換を実施するコースを設けるなど、国際化対応科目の充実を図った(表2-2)。
(3)3年目フォローアップ研修
原則として(2)の初任行政研修を受講した者のうち、本府省において政策の企画立案等の業務に従事することが想定される採用3年目の者を対象として各4日間の研修を実施している。
平成29年度は、平成27年度採用者を5コースに分け、少人数のグループで政策提言を行う「政策ワークショップ」、研修員自らが直面する業務課題をテーマに議論を行う「個別政策研究」、社会問題の解決に取り組む社会起業家等による講義・演習、「公務員としての2年間を振り返り、今後の公務員生活を考える」を課題とする班別の意見交換等からなるカリキュラムにより実施した。
(4)行政研修(課長補佐級)
本府省課長補佐級に昇任後おおむね1年以内の者のうち、政策の企画立案等の業務に従事する者を対象に、4日間の研修を6コース実施した。
本研修は、班別討議を経て政策提言・分析を行う「政策課題研究」、「個別政策研究」に加え、職場で生じる問題(モチベーションの維持向上やメンタルヘルス対策等)についてどのような対応を講ずるべきか討議・検討する「マネジメント研究」等からなるカリキュラムにより実施した。
(5)行政研修(課長補佐級)国際コース
英語による発表や議論を通じ、英語での意思伝達及び説得能力の向上を図り、各府省における行政の国際化に対応できる人材の育成に資することなどを目的とする国際コース(4日間)を1コース実施した。3日間の合宿課程では、擬似的なグローバル環境における議論ができるよう、駐日大使館職員や東南アジア諸国等の行政官で日本の大学院に留学中の者等、多数の外国人研修員の参加を得た。
(6)行政研修(課長補佐級)女性管理職養成コース
近い将来、本府省の管理職員として行政運営の一翼を担い、後に続く女性管理職員のロールモデルとなることが期待される者を対象に、官民の女性リーダーとの意見交換や、部下のマネジメント、自らの働き方について考察する研修を1コース実施した。
本研修は、対象職員が参加しやすいよう通勤研修とし、通算4日間の日程で実施した。
(7)行政研修(課長補佐級)中国派遣コース及び韓国国家公務員人材開発院派遣コース
中国政府の協力を得て、本府省課長補佐級の職員を対象とする中国派遣コースを1コース実施した。本研修では、中央政府の諸機関を訪問して様々な政策課題や日中関係について意見交換したほか、山東省の地方政府等を訪問して同国の経済・社会や行政の実情等を学んだ。また、同じく本府省課長補佐級の職員を対象に、平成18年度から実施している韓国派遣コースを1コース実施した。この研修では、同国の国家公務員研修機関である国家公務員人材開発院を訪問し、日韓の公務員の意見交換や韓国の行政の実情等を学んだ。
(8)行政研修(課長補佐級)リーダーシップ研修
本府省課長補佐級の職員で、将来、本府省幹部職員として行政運営の中核を担うことが期待される者を対象に、平成29年8月から翌年1月までの間に通算13日間の研修を1コース実施した。
本研修では、国家や行政の在り方について討議・発表する「課題研究」、「駐日在外公館職員との意見交換」、小グループに分かれてテーマを設定し、現場訪問(福井県)を経て政策提案・改革ビジョンを作成・発表する「共同研究」等のカリキュラムを実施したほか、「東京大学エグゼクティブ・マネジメント・プログラム」との共同プログラムを実施した。
(9)行政研修(課長級)
本府省課長級職員を対象に3コース実施した。
平成29年度は、管理職員が人事管理や組織管理を適切に行うことが必要との考えから「人材育成・人事管理研究」等からなるマネジメントに重点を置いた4日間のカリキュラムにより、2コース実施した。この中では、公務員として積極的に採るべき行動の在り方等について考える、公務員倫理に関する科目を試験的に実施した。また、中国の公共政策の実情を理解し、国際的視野、判断力、企画力、社会的見識等の向上を図ることを目的として、行政研修(課長級)中国派遣コースを1コース実施した。
(10)行政研修(係員級特別課程)
係長級への昇任直前のⅡ種・Ⅲ種等採用職員又は一般職試験等採用職員で、勤務成績優秀な者を対象として、将来の幹部職員への登用を視野に入れた育成に資するために実施している。
平成29年度は、「公務員倫理を考える」、「政策課題研究」、「英語学習技法」、「政策ディベート」、「現場訪問」等からなるカリキュラムにより、5日間又は8日間の日程で、3コース実施した。うち1コースにおいては、東日本大震災の被災地において行う1泊2日の実地研修を主軸としたカリキュラムで実施した。
(11)行政研修(係長級特別課程)
本府省係長級のⅡ種・Ⅲ種等採用職員で、各府省が将来の幹部要員として計画的に育成しようとしている者を対象に実施している。
平成29年度は、「公務員倫理を考える」、「政策課題研究」、「個別政策研究」、「政策ディベート」、「現場訪問」等からなるカリキュラムにより、5日間又は8日間の日程で、3コース実施した。
(12)行政研修(課長補佐級特別課程)
本府省課長補佐級のⅡ種・Ⅲ種等採用職員で、各府省が将来の幹部要員として計画的に育成しようとしている者を対象に実施している。
平成29年度は、「公務員倫理」、「政策課題研究」、「古典に学ぶ」等からなるカリキュラムにより、5日間又は8日間の日程で、2コース実施した。
なお、係長級及び課長補佐級の特別課程では、研修員の所属府省における今後の育成の参考に資するため、研修期間中のレポートの内容、研修への参加状況等を通じて、研修員の能力・適性等について評価を行った。
(13)行政フォーラム(本府省課長級及び本府省幹部級)
本府省の課長級以上の職員の研修機会として、人事院の会議室で約2時間、国際関係や我が国の抱える諸問題について各界の優れた有識者による講義と意見交換を行っている。
平成29年度は、計7回実施した(表2-3)。
(14)幹部行政官セミナー(アスペンメソッド)
本府省審議官級及び筆頭課長級の職員を対象に、幹部行政官セミナー(アスペンメソッド)を3日間で1コース実施した。アスペンメソッドとは、米国アスペン研究所が行っている研修手法であり、様々な古典を素材に、参加者相互の対話を通じて高次のリーダーシップの養成を目指す思索型プログラムである。