行政課題の複雑・高度化、グローバル化等が進む中で、高い資質と使命感を有する多様な有為の人材を確保していくことは、重要な課題である。国家公務員採用試験の応募者数は、民間企業における雇用情勢の変化に伴う変動はあるものの、少子化や公務を取り巻く厳しい状況の下、中長期的には減少傾向となっている。
このような中、国家公務員の仕事ならではの魅力、求める具体的な人材像等を発信するとともに、新たな人材供給源を開拓するために、各府省との連携・協力の下、女性、地方大学等の学生、専門職大学院生、技術系の人材、民間人材等等、それぞれに応じて積極的な人材確保・啓発活動を行った。

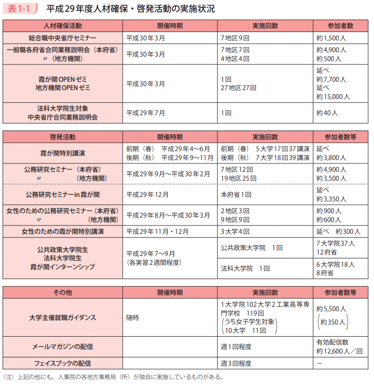
総合職中央省庁セミナー・一般職各府省合同業務説明会
総合職試験・一般職試験の受験を志望する者等を対象とする総合職中央省庁セミナー・一般職各府省合同業務説明会では、全国の主要都市において、各府省ごとに業務内容を始め、求める人材や仕事の魅力等について説明するほか、各会場に相談コーナーを設け、試験制度の内容、試験方法、出題分野等の参加者からの質問に対応した。

各府省の説明の様子
霞が関OPENゼミ
霞が関OPENゼミは、中央省庁の職場を開放して実際にその仕事ぶりを見学し、業務の説明や職員との意見交換等の機会を持つことを通じて、公務への理解と関心を高め、国家公務員志望者を増やすことを目的として実施した。

各府省の会場の様子
霞が関特別講演
霞が関特別講演は、各府省の最前線で活躍する行政官が、我が国の重要な政策課題について、様々な経験を踏まえて幅広い視点から分かりやすく講演するもので、国民全体の奉仕者としての仕事の魅力や勤務の実情等について理解と関心を深めてもらうことなどを目的として、以下の大学等と共催で実施した。
| 前期 (春) |
東京大学公共政策大学院、一橋大学、名古屋大学、京都大学公共政策大学院、岡山大学 |
|---|---|
| 後期 (秋) |
北海道大学、東北大学、東京大学、早稲田大学、京都大学公共政策大学院、同志社大学(初開催)、九州大学 |

東京大学での講演の様子
公務研究セミナー
公務研究セミナーは、国家公務員の仕事や各府省の業務概要、直面する政策課題(現在の取組、今後の展望等)の説明、仕事のやりがい、職場の状況等の紹介を通じて、国家公務員の仕事の魅力や勤務の実情等に理解を深めてもらい、学生の職業観の育成を図りつつ、公務に関心を持ってもらうことを目的として、全国主要都市及び中央省庁(霞が関)で実施した。

一橋大学での説明の様子
女性のための公務研究セミナー
女性のための公務研究セミナーは、国家公務員の仕事や各府省の業務概要、仕事のやりがい、ワーク・ライフ・バランスの取組状況等を伝えることにより、より多くの女性に公務への関心を高めてもらうことを目的として実施した。

東京地区(第1回)における
「各府省PR講演」の様子

東京地区(第2回)における
一宮人事院総裁による講演の様子
女性のための霞が関特別講演
女性のための霞が関特別講演は、国の行政の最前線で活躍する女性行政官が、現在携わっている我が国の重要な政策課題について、様々な経験を踏まえて女性ならではの視点から分かりやすく講演するもので、あわせて女性の立場から仕事のやりがいや仕事と家庭の両立についても言及することにより、より多くの女性に国民全体の奉仕者としての仕事の魅力や勤務の実情等について理解と関心を深めてもらうことを目的として、例年実施している早稲田大学、上智大学のほか、東京以外(京都大学)で初めて実施した。

早稲田大学での講演の様子
公共政策大学院及び法科大学院の学生を対象とした人材確保・啓発活動
人事院は、重要な人材供給源である公共政策大学院及び法科大学院の学生を対象とした人材確保・啓発活動を行っている。
1 公共政策大学院の学生を対象とした人材確保・啓発活動
(1)公共政策大学院生インターンシップ
公共政策大学院の学生に行政の現場で政策決定等の行政実務に係る就業経験の機会を付与することを通じて、大学院の教育に協力するとともに、行政に対する理解を深めてもらうことを目的として実施
(2)公共政策大学院との意見交換会
公共政策大学院教員(5人)と公務における人材確保等について意見交換(平成29年度は、12月22日(金)に実施)
(3)公共政策大学院の連続講義への職員派遣
公共政策大学院において、授業の一環として行われる政府の主要政策に係る連続講義に、各府省の課長補佐・企画官クラスの職員を講師として派遣
【平成29年度実績】
早稲田大学(9月~1月)13府省
2 法科大学院の学生を対象とした人材確保・啓発活動
(1)法科大学院生インターンシップ
法科大学院の学生に行政の現場で政策決定等の行政実務に係る就業経験の機会を付与することを通じて、大学院の教育に協力するとともに、行政に対する理解を深めてもらうことを目的として実施
(2)法科大学院生を対象とした各府省合同業務説明会(平成20年度より実施)
法科大学院修了生及び最終学年生を対象に、中央省庁の業務内容や人材育成等について府省ごとに説明することを通じて、公務理解に資することを目的として実施
・平成29年7月27日(木)中央大学 約40人
(参考:総合職試験(事務系区分)における公共政策大学院・法科大学院出身者数)
| 申込者数 | 合格者数 | 採用者数 | ||||||
|---|---|---|---|---|---|---|---|---|
| 総合職試験行政、 政治・国際、法律 及び経済区分の合計 |
28年度 | 15,368人 | (100.0%) | 1,055人 | (100.0%) | 283人 | (100.0%) | |
| 29年度 | 14,282人 | (100.0%) | 966人 | (100.0%) | 269人 | (100.0%) | ||
| 公共政策系 大学院 |
28年度 | 155人 | (1.0%) | 53人 | (5.0%) | 22人 | (7.8%) | |
| 29年度 | 146人 | (1.0%) | 58人 | (6.0%) | 23人 | (8.2%) | ||
| 法科大学院 | 28年度 | 747人 | (4.9%) | 153人 | (14.5%) | 23人 | (8.1%) | |
| 29年度 | 380人 | (2.7%) | 120人 | (12.4%) | 22人 | (8.2%) | ||
(注)
- 1公共政策系大学院には、専門職大学院以外の公共政策系大学院を含む。
- 2採用者数は、各年度の翌年度における採用者数(過年度合格者を含む。)であり、特別職の採用を含む。
- 3平成29年度は平成30年4月1日現在の採用者数である。
- 4公共政策大学院・法科大学院出身者には、在学者を含む。ただし、総合職試験(院卒者試験)は修了者及び修了見込み者に限る。
(参考:法科大学院出身者を国家公務員に採用する仕組み)
1 国家公務員採用総合職試験による採用
- (1)法科大学院など専門職大学院を含む大学院修了者を対象とした院卒者試験を平成24年度に創設し、法科大学院修了者は、その専門性を活かして受験することが可能
- (2)院卒者試験に、新司法試験合格者を対象とした法務区分を平成24年度に創設し、新司法試験合格者については、専門試験を行わず、基礎的能力を検証するとともに、政策課題討議試験と人物試験を重視した能力実証
2 任期付職員法に基づく採用
任期付職員法に基づき、法曹有資格者(弁護士)を、任期を定めて採用
ホームページ、メールマガジン、フェイスブックの活用
多様な有為の人材を確保するためには、より多くの学生等に国家公務員に関心を持ってもらい、国家公務員採用試験の受験を働きかけることが必要であることから、学生等が手軽に情報を入手できるよう、次のような情報ツールを活用し、国家公務員採用試験、採用試験合格から採用までの手続、説明会・セミナーなど国家公務員に関する情報を発信している。
◎ ホームページ「国家公務員試験採用情報NAVI」
学生等が国家公務員採用試験や採用試験合格後の採用、説明会、セミナーに関する情報等を入手しやすいよう、これらの情報を集約したホームページ「国家公務員試験採用情報NAVI」を人事院ホームページ上で展開している。
◎ メールマガジン「国家公務員試験採用情報NEWS」
ホームページ上で配信登録をした学生等に対し、採用試験日程、説明会・セミナーなどの情報等を掲載したメールマガジン「国家公務員試験採用情報NEWS」を週1回程度配信している。
◎ フェイスブック「国家公務員試験採用情報Facebook」
学生等に対し、各府省に勤務する国家公務員からのメッセージ、国家公務員の採用に関する情報等を週3回程度、フェイスブック「国家公務員試験採用情報Face book」により発信している。

