長期統計等資料

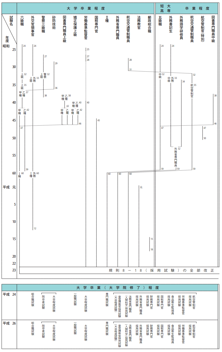
1 国家公務員採用試験の変遷

国家公務員採用試験の変遷1
国家公務員採用試験の変遷2

Back to top