(1)調査及び懲戒処分等の件数
平成27年度に倫理法等に違反する疑いのある行為に関し新たに調査が開始された事案は16件、前年度から継続して調査が行われた事案は3件であった。これらのうち、倫理法等に違反する行為があることを理由として懲戒処分が行われたものは7件で合計10人(免職3人、停職4人、減給2人、戒告1人)(後掲(2)参照)であり、各府省の内規による訓告・厳重注意等の措置(以下「矯正措置」という。)が講じられたものは10件で合計25人であった(1件の事案の中で複数の職員が違反行為を行い、懲戒処分、矯正措置の両方が行われたものは2件あり、懲戒処分件数及び矯正措置件数のそれぞれに計上している。)。また、平成27年度の調査が平成28年度に継続された事案は4件であった。
これらを前年度(平成26年度)と比べると、新たに開始された調査件数は1件増加したものの、懲戒処分件数は3件減少した(表4)。
なお、倫理法が全面施行された平成12年4月から平成27年度末までの間に、倫理法等に違反する行為があることを理由として懲戒処分を受けた職員は488人(免職78人、停職43人、減給118人、戒告249人)、矯正措置が講じられた職員は647人であった(平成28年度以降特別職等から職員へ復帰する際に処分等が予定される者3人を含む。)。
(2)倫理法等違反事案の概要
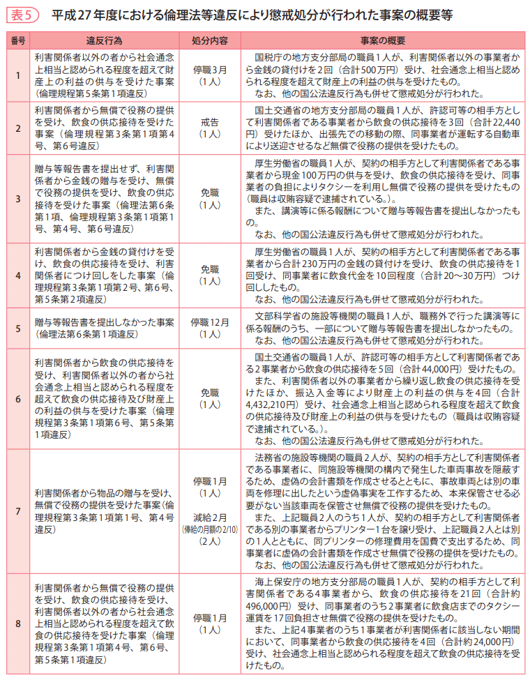
平成27年度において、倫理法等に違反する行為があることを理由として懲戒処分が行われた事案の概要及び処分内容は表5のとおりである。
また、倫理法等に違反する行為の態様等に照らし、矯正措置が講じられた事案は、10件で合計25人であり、これらの違反行為は、次のとおりである。
・利害関係者から物品の贈与を受けたもの(倫理規程第3条第1項第1号違反)2件 3人
・利害関係者から物品の贈与を受け、飲食の供応接待を受けたもの(倫理規程第3条第1項第1号、第6号違反)1件 1人
・利害関係者から無償で役務の提供を受けたもの(倫理規程第3条第1項第4号違反)2件 2人
・利害関係者から無償で役務の提供を受け、飲食の供応接待を受けたもの(倫理規程第3条第1項第4号、第6号違反)1件 2人
・利害関係者から飲食の供応接待を受けたもの(倫理規程第3条第1項第6号違反)2件 3人
・利害関係者から飲食等の供応接待を受け、共にゴルフをしたもの(倫理規程第3条第1項第6号、第7号違反)1件 2人
・利害関係者と共に旅行をしたもの(倫理規程第3条第1項第8号違反)1件 2人
・利害関係者以外の者から社会通念上相当と認められる程度を超えて供応接待及び財産上の利益の供与を受けたもの(倫理規程第5条第1項違反)1件 10人
(注)表5の懲戒処分が行われた事案及び上記矯正措置が講じられた事案には、1事案について調査結果報告が複数回行われた事案が含まれているため、その件数は、表4の「懲戒処分件数」及び「矯正措置件数」と一致しない(表4(注)4参照)。
