(1)調査及び懲戒処分等の件数
平成26年度に倫理法等に違反する疑いのある行為に関し新たに調査が開始された事案は15件、前年度から継続して調査が行われた事案は4件であった。これらのうち、倫理法等に違反する行為があることを理由として懲戒処分が行われたものは10件で合計18人(免職4人、停職6人、減給6人、戒告2人)(下記(2)参照)であり、各府省の内規による訓告・厳重注意等の措置(以下「矯正措置」という。)が講じられたものは7件で合計12人であった(1件の事案の中で複数の職員が違反行為を行い、懲戒処分、矯正措置の両方が行われたものは1件あり、懲戒処分件数及び矯正措置件数のそれぞれに計上している。)。また、平成26年度の調査が平成27年度に継続された事案は3件であった。
これらを前年度(平成25年度)と比べると、新たに開始された調査件数は3件減少したものの、懲戒処分件数は2件増加であった(表4)。
なお、倫理法が全面施行された平成12年4月から平成26年度末までの間に、倫理法等に違反する行為があることを理由として懲戒処分を受けた職員は478人(免職75人、停職39人、減給116人、戒告248人)、矯正措置が講じられた職員は622人であった(平成27年度以降特別職等から職員へ復帰する際に処分等が予定される者5人を含む。)。

表4 調査及び懲戒処分等の件数等の推移のCSVファイルはこちら
(2)倫理法等違反事案の概要
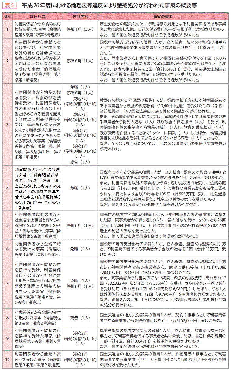
平成26年度において、倫理法等に違反する行為があることを理由として懲戒処分が行われた事案の概要及び処分内容は表5のとおりである。

また、倫理法等に違反する行為の態様等に照らし、矯正措置が講じられた事案は、7件で合計12人であり、これらの違反行為は、次のとおりである。
- ・ 利害関係者から物品の贈与及び飲食の供応接待を受けたもの(倫理規程第3条第1項第1号、第6号違反)1件3人
- ・ 利害関係者から物品の贈与を受け、利害関係者以外の者から社会通念上相当と認められる程度を超えて飲食の供応接待及び財産上の利益の供与を受け、倫理規程違反行為によって職員が得た財産上の利益であることを知りながら享受したもの(倫理規程第3条第1項第1号、第5条第1項、第7条第1項違反)1件3人
- ・ 利害関係者から無償で役務の提供を受けたもの(倫理規程第3条第1項第4号違反)1件1人
- ・ 利害関係者から飲食の供応接待を受けたもの(倫理規程第3条第1項第6号違反)3件4人
- ・ 利害関係者と共にゴルフをしたもの(倫理規程第3条第1項第7号違反)1件1人