(1)調査及び懲戒処分等の件数
平成25年度に倫理法等に違反する疑いのある行為に関し新たに調査が開始された事案は18件、前年度から継続して調査が行われた事案は8件であった。これらのうち、倫理法等に違反する行為があることを理由として懲戒処分が行われたものは8件で合計9人(免職2人、停職2人、減給1人、戒告4人)(下記(2)参照)であり、各府省の内規による訓告・厳重注意等の措置(以下「矯正措置」という。)が講じられたものは13件で合計53人であった(1件の事案の中で複数の職員が違反行為を行い、懲戒処分、矯正措置の両方が行われたものは2件あり、懲戒処分件数及び矯正措置件数のそれぞれに計上している。)。また、平成25年度の調査が平成26年度に継続された事案は4件であった。
これらを前年度(平成24年度)と比べると、新たに開始された調査件数は2件減少したものの、懲戒処分件数は前年度と同数であった(表4)。

なお、倫理法が全面施行された平成12年4月から平成25年度末までの間に、倫理法等に違反する行為があることを理由として懲戒処分を受けた職員は460人(免職71人、停職33人、減給110人、戒告246人)、矯正措置が講じられた職員は610人であった(平成26年度以降特別職等から職員へ復帰する際に処分等が予定される者12人を含む。)。
(2)倫理法等違反事案の概要
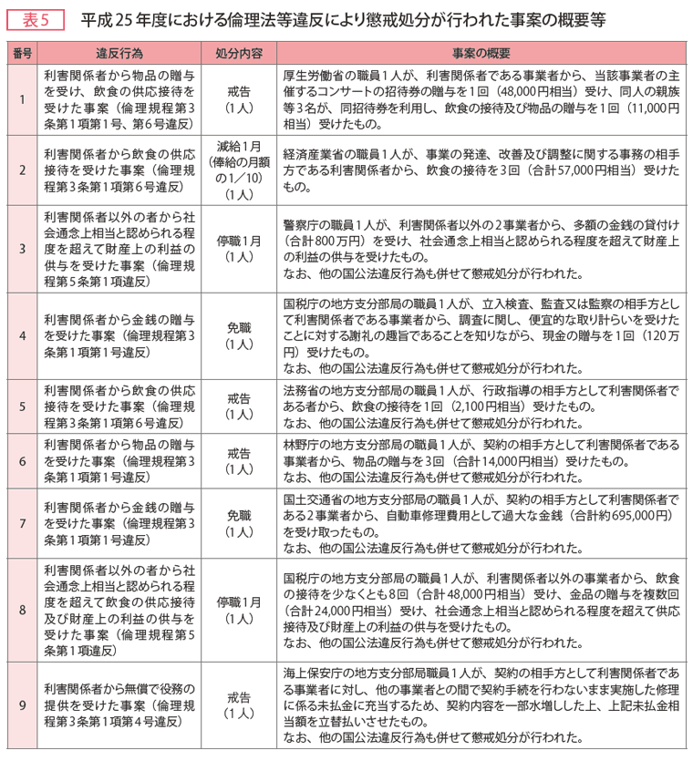
平成25年度において、倫理法等に違反する行為があることを理由として懲戒処分が行われた事案の概要及び処分内容は表5のとおりである。

また、倫理法等に違反する行為があったものの、当該違反行為の態様等に照らし、懲戒処分は行われず、矯正措置が講じられた事案は、12件で合計44人であり、これらの違反行為は、次のとおりである。
- ・利害関係者以外の者から社会通念上相当と認められる程度を越えて供応接待を受けたほか、贈与等報告書を提出する際に実際とは異なる価額を記入したもの(倫理法第6条第1項、倫理規程第5条第1項違反)1件1人
- ・利害関係者から物品の贈与を受けたもの(倫理規程第3条第1項第1号違反)1件2人
- ・利害関係者から金銭の贈与を受け、利害関係者以外の者から社会通念上相当と認められる程度を越えて財産上の利益の供与を受けたもの(倫理規程第3条第1項第1号、第5条第1項違反)1件9人
- ・利害関係者から物品の贈与を受け、倫理規程に違反する行為によって他の職員が得た財産上の利益であることを知りながら当該利益を受け、他の職員が倫理法に違反する行為を行った疑いがあると思料するに足りる事実について隠ぺいしたもの(倫理規程第3条第1項第1号、第7条第1項、第2項違反)1件5人
- ・利害関係者から無償で役務の提供を受けたもの(倫理規程第3条第1項第4号違反)4件13人
- ・利害関係者から無償で役務の提供を受け、飲食の供応接待を受けたもの(倫理規程第3条第1項第4号、第6号違反)1件7人
- ・利害関係者から飲食の供応接待を受けたもの(倫理規程第3条第1項第6号違反)1件2人
- ・利害関係者以外の者から社会通念上相当と認められる程度を超えて飲食の供応接待及び財産上の利益の供与を受けたもの(倫理規程第5条第1項違反)1件2人
- ・利害関係者以外の者から社会通念上相当と認められる程度を超えて財産上の利益の供与を受けたもの(倫理規程第5条第1項違反)1件3人