行政課題の複雑・高度化、グローバル化等が進む中で、高い資質と使命感を有する多様で有為な人材を確保していくことは、重要な課題である。国家公務員採用試験の応募者数は、民間企業における雇用情勢の変化に伴う変動はあるものの、少子化や公務を取り巻く厳しい状況の下、中長期的には減少傾向となっている。
このような中、公務の仕事の魅力、求める具体的な人材像などを発信するとともに、新たな人材供給源を開拓するために、各府省との連携・協力の下、積極的な人材確保・啓発活動を行った。

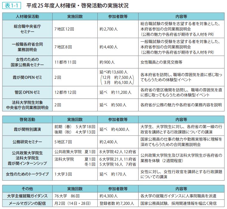
総合職中央省庁セミナー・一般職各府省合同業務説明会
人事院は、公務に関心のある学生等を対象とした合同業務説明会(総合職中央省庁セミナー・一般職各府省合同業務説明会)を全国の主要都市において実施した。教室形式により、各府省ごとに業務内容をはじめ、求める人材や仕事の魅力などについて説明した。また、各会場に相談コーナーを設け、試験制度の内容、試験方法、出題分野など参加者からの質問に対応した。
イベントの参加者からは、「説明内容がとても良く、非常に有意義だった。」「多くの省庁の説明が聞け、大変参考になった。」などの声が寄せられた。

各府省によるリレー講演(東京地区)風景
・総合職中央省庁セミナ-
(平成25年12月4日(水)~
平成26年2月21日(金))
7地区12回 約2,700人
・一般職各府省合同業務説明会
(平成25年12月13日(金)~
平成26年2月5日(水))
7地区 8回 約4,400人
霞が関OPENゼミ
人事院は、各府省と連携し、大学生・大学院生などを対象に霞が関OPENゼミを実施した。霞が関OPENゼミは、各府省を開放して庁舎内を見学したり、職員の話を直接聞く機会を提供することを通じて、公務への理解と関心を深めてもらうことなどを目的としている。
| 第1回目 | 第2回目 | |
|---|---|---|
| 実施月日 | 平成25年12月12日(木)・13日(金) | 平成26年3月6日(木)・7日(金) |
| 参加府省 | 27機関 | 27機関 |
| 参加者数 | 延べ7,496人 | 延べ6,064人 |

各府省の説明風景
霞が関特別講演
人事院は、公共政策大学院等と共催で、大学生・大学院生などを対象に霞が関特別講演を実施した。霞が関特別講演は、重要な行政課題について各府省の最前線で活躍する行政官が説明を行い、公務への理解と関心を深めてもらうことなどを目的としている。
| 前期 (春) |
東京大学公共政策大学院、一橋大学、名古屋大学、京都大学公共政策大学院、 九州大学で、計18回38講演実施。参加者数:延べ1,993人 |
|---|---|
| 後期 (秋) |
北海道大学、東北大学、東京大学、早稲田大学で、計13回28講演実施。 参加者数:延べ2,031人 |

東京大学での「霞が関特別講演」の様子
公務研究セミナー
公務研究セミナーは、国家公務員の仕事や各府省の業務概要、直面する政策課題(現在の取組、今後の展望等)の説明、仕事のやりがい、入省動機などの紹介を通じて、国家公務員の仕事の魅力や勤務の実情等に理解を深めてもらい、学生の職業観の育成を図りつつ、公務に関心を持ってもらうことを目的としている。

人事院職員による説明風景
・(平成25年9月12日(木)~
平成25年11月24日(日))
5地区7回 約2,400人
霞が関インターンシップ
-
◎公共政策大学院生インターンシップ(平成19年度より実施)
公共政策大学院の学生が各府省の実際の業務を体験し、行政課題を研究することに協力するとともに、公務理解に資することを目的としている。
(平成25年7月下旬~9月に実習、8大学院から42人、12府省で実施)
-
◎法科大学院生インターンシップ(平成21年度より実施)
法科大学院の学生に行政実務に係る就業経験の機会を付与することにより、法科大学院が教育の一環として行うエクスターンシップに協力するとともに、公務理解に資することを目的として年2回実施している。
第 9回は、平成25年7月下旬~9月中旬に実習、6大学院から21人、11府省で実施
第10回は、平成26年2月~3月に実習、5大学院から16人、7府省で実施
女性のためのトークライブ
国の行政の第一線における企画立案等の業務で活躍している主に課長補佐級の女性職員が、現在携わっている行政課題について、様々な経験を踏まえながら、学生に近い目線で分かりやすく語りかけるもので、仕事のやりがいや仕事と家庭の両立についても言及することにより、より多くの女性に国の仕事の魅力や勤務の実情等について理解を深めてもらうことを目的としている。
(早稲田大学で、計3回6講演実施)
| 月日 | 府省名 | 講演テーマ |
|---|---|---|
| 平成25年 9月25日(水) |
経済産業省 | 国家公務員を目指すみなさんへ |
| 法務省 | 出入国管理行政の現状と将来展望 | |
| 9月27日(金) | 環境省 | 明日を創る環境行政~環境行政の現場とは~ |
| 警察庁 | 警察行政の魅力 | |
| 9月30日(月) | 国税庁 | 国税庁の国際業務とは~国際的な環境変化への対応~ |
| 文部科学省 | 文科省の仕事~二人の保育園児とともに~ |

早稲田大学での講義の様子
公共政策大学院及び法科大学院の学生を対象とした人材確保・啓発活動
人事院は、重要な人材供給源である公共政策大学院及び法科大学院の学生を対象とした人材確保活動を行っている。
1 公共政策大学院の学生を対象とした人材確保・啓発活動
(1)霞が関特別講演(前掲)
(2)公共政策大学院生インターンシップ(前掲)
(3)公共政策大学院との意見交換会
公共政策大学院教員(6人)と公務における人材確保をめぐり意見交換(平成25年度は、12月18日(水)に実施)
(4)公共政策大学院の連続講義への職員派遣
公共政策大学院において、授業の一環として行われる政府の主要政策に係る連続講義に、各府省の課長補佐・企画官級の職員を講師として派遣
【平成25年度実績】
早稲田大学(9月~1月)13府省
2 法科大学院の学生を対象とした人材確保・啓発活動
(1)法科大学院生インターンシップ(前掲)
(2)法科大学院生を対象とした各府省合同業務説明会(平成20年度より実施)
法科大学院生を対象に、中央省庁の業務内容や人材育成などについて省庁ごとに説明することを通じて、公務理解に資することを目的として実施
| 平成25年8月6日(火) | 平成25年12月5日(木) | |
|---|---|---|
| 会場 | 慶應義塾大学 | 東京大学 |
| 参加府省 | 17府省 | 16府省 |
| 参加者数 | 延べ481人 | 延べ49人 |
(参考:総合職試験及びⅠ種試験(事務系区分)における公共政策大学院・法科大学院出身者数)

(参考:法科大学院出身者を国家公務員に採用する仕組み)
1 国家公務員採用総合職試験による採用
(1)法科大学院など専門職大学院を含む大学院修了者を対象とした院卒者試験を平成24年度に創設し、法科大学院修了者は、その専門性をいかして受験することが可能。なお、大卒程度試験を受験することも可能
(2)院卒者試験に、新司法試験合格者を対象とした法務区分を平成24年度に創設し、新司法試験合格者については、専門試験を行わず、基礎的能力を検証するとともに、政策課題討議試験と人物試験を重視
2 任期付職員法に基づく採用
任期付職員法に基づき、法曹有資格者(弁護士)を、任期を定めて採用