このページではJavaScriptを使用しています。
サイトマップ
English
|
日本語
人事院について
人事院について
人事院の組織
人事院のミッション・ビジョン・バリュー
幹部職員名簿
公務員研修所/地方事務局・所
公務員研修所
北海道事務局
東北事務局
関東事務局
中部事務局
近畿事務局
中国事務局
四国事務局
九州事務局
沖縄事務所
人事院会議(議事録等)
予算・決算
政策評価
参与会
公務員問題懇話会
人事行政諮問会議
人事院職員採用情報
人事院のその他取組
所在地(地図)
人事行政に関する政策
人事行政に関する政策
国家公務員の人材確保・採用試験情報
人事院勧告
意見の申出等
公務のブランディング
国家公務員行動規範
任用・人材育成
任用、分限、国際機関派遣等
官民人事交流
研修
キャリア形成支援・オンボーディング支援
勤務環境
勤務時間・休暇
超過勤務
健康安全
ハラスメント防止
妊娠・出産・育児・介護と仕事の両立支援
自己啓発等休業
配偶者同行休業
服務・懲戒
災害補償
職員団体
給与・生涯設計
給与制度
研究会等
級別定数等
定年・再任用
生涯設計
公平審査・職員相談
不利益処分審査請求
行政措置要求
災害補償審査申立て
給与決定審査申立て
勤務条件や勤務環境等に関する相談(苦情相談)
人事評価と評価結果の活用
公務員倫理
人事院総裁賞
研究会
その他の施策
人事行政に関する総合的調査研究
男女共同参画
人事行政における国際協力・外国公務員制度
障害者雇用
非常勤職員
新型コロナウイルス感染症関連
ワークスタイル変革取組アワード
委託調査関係
広報・白書・統計
広報・白書・統計
報道
報道発表資料
記者会見
総裁談話
公務員白書(年次報告書)
最新の白書
過去の白書
広報誌・業務案内
人事院月報
人事院の進める人事行政について
おしえて!人事院
学生・児童向け
キッズページ
出前授業
SNS一覧
統計情報
人事行政関連データ
関係法令・パブコメ
関係法令・パブコメ
関係法令
パブリックコメント
申請・情報公開・相談窓口
申請・情報公開・相談窓口
調達情報
情報公開
個人情報保護
公文書管理
各種相談窓口等
セクシュアル・ハラスメント相談
勤務条件や勤務環境等に関する相談(苦情相談)
こころの健康相談
データに関する相談窓口
公益通報の受付窓口
国家公務員制度・人事院に対するご意見
情報セキュリティインシデント報告窓口
女性の健康に関する相談窓口
後援等名義の使用承認申請について
職員の不利益救済
オンラインによる不服の申立て
公務員倫理に関する相談・通報
人事院職員の贈与等報告書の閲覧手続
English
人事院について
人事院の組織
人事院のミッション・ビジョン・バリュー
幹部職員名簿
公務員研修所/地方事務局・所
公務員研修所
北海道事務局
東北事務局
関東事務局
中部事務局
近畿事務局
中国事務局
四国事務局
九州事務局
沖縄事務所
人事院会議(議事録等)
予算・決算
政策評価
参与会
公務員問題懇話会
人事行政諮問会議
人事院職員採用情報
人事院のその他取組
所在地(地図)
人事行政に関する政策
国家公務員の人材確保・採用試験情報
人事院勧告
意見の申出等
公務のブランディング
国家公務員行動規範
任用・人材育成
任用、分限、国際機関派遣等
官民人事交流
研修
キャリア形成支援・オンボーディング支援
勤務環境
勤務時間・休暇
超過勤務
健康安全
ハラスメント防止
妊娠・出産・育児・介護と仕事の両立支援
自己啓発等休業
配偶者同行休業
服務・懲戒
災害補償
職員団体
給与・生涯設計
給与制度
研究会等
級別定数等
定年・再任用
生涯設計
公平審査・職員相談
不利益処分審査請求
行政措置要求
災害補償審査申立て
給与決定審査申立て
勤務条件や勤務環境等に関する相談(苦情相談)
人事評価と評価結果の活用
公務員倫理
人事院総裁賞
研究会
その他の施策
人事行政に関する総合的調査研究
男女共同参画
人事行政における国際協力・外国公務員制度
障害者雇用
非常勤職員
新型コロナウイルス感染症関連
ワークスタイル変革取組アワード
委託調査関係
広報・白書・統計
報道
報道発表資料
記者会見
総裁談話
公務員白書(年次報告書)
最新の白書
過去の白書
広報誌・業務案内
人事院月報
人事院の進める人事行政について
おしえて!人事院
学生・児童向け
キッズページ
出前授業
SNS一覧
統計情報
人事行政関連データ
関係法令・パブコメ
関係法令
パブリックコメント
申請・情報公開・相談窓口
調達情報
情報公開
個人情報保護
公文書管理
各種相談窓口等
セクシュアル・ハラスメント相談
勤務条件や勤務環境等に関する相談(苦情相談)
こころの健康相談
データに関する相談窓口
公益通報の受付窓口
国家公務員制度・人事院に対するご意見
情報セキュリティインシデント報告窓口
女性の健康に関する相談窓口
後援等名義の使用承認申請について
職員の不利益救済
オンラインによる不服の申立て
公務員倫理に関する相談・通報
人事院職員の贈与等報告書の閲覧手続
白書一覧
まえがき
目次
付属資料
関連ページを見る
白書一覧
まえがき
目次
付属資料
前(節)へ
次(節)へ
参考資料
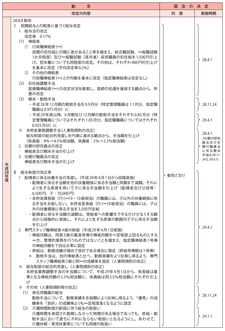
4 給与改定勧告及び実施状況の概要(平成28年度~令和2年度)
前(節)へ
次(節)へ
©National Personnel Authority
Back to top